91porn
91porn
91porn概况
91porn简介
学院领导
委员会
历史沿革
联系我们
师资队伍
生物系
食品系
实管中心
行政人员
退休人员
教师风采(教师主页)
科学研究
科研团队
科研动态
科研项目
科研成果
教育教学
学科竞赛
本科生培养
研究生培养
实验条件
招生就业
本科生招生
研究生招生
就业信息
党建工会
党建动态
政治学习
模范引领
实践活动
工会工作
学生工作
学工动态
共青团工作
学子风采
办事指南
规章制度
校友之家
校友名录
校友风采(部分)
捐赠信息
资料下载
教学资料
学工资料
91porn概况
91porn简介
学院领导
委员会
历史沿革
联系我们
师资队伍
生物系
食品系
实管中心
行政人员
退休人员
教师风采(教师主页)
科学研究
科研团队
科研动态
科研项目
科研成果
教育教学
学科竞赛
本科生培养
研究生培养
实验条件
招生就业
本科生招生
研究生招生
就业信息
党建工会
党建动态
政治学习
模范引领
实践活动
工会工作
学生工作
学工动态
共青团工作
学子风采
办事指南
规章制度
校友之家
校友名录
校友风采(部分)
捐赠信息
资料下载
教学资料
学工资料
科学研究
科研团队
>
科研动态
>
科研项目
>
科研成果
>
科研项目
您的位置:
91porn
>
科学研究
>
科研项目
> 正文
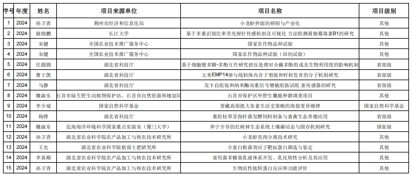
纵向科研项目一览表(2024年)
发布时间:2025年03月10日 14:49 作者: 浏览次数:
91porn-全球最热门成人视频平台,91porn视频尽在其中
地址:湖北省荆州市荆秘路88号
鄂ICP备05003301号
鄂公网安备42100202000009号